快报名!长寿国有企业招8人
2022-03-24
来源:长寿区融媒体中心 记者 杨溢
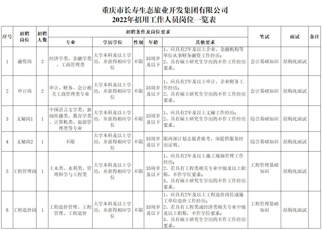
3月23日,记者从重庆市长寿生态旅业开发集团有限公司获悉,为充实国有企业工作人员队伍,推动长寿文旅建设开发,现面向社会公开招聘8名工作人员。

报名时间为2022年4月6日9:00至4月7日18:00,采取网上报名方式,求职者可登录重庆市长寿区人民政府网站(http://www.cqcs.gov.cn/)“公告公示”栏进入报名系统,提交报考申请。若有网上报名、报考资格条件、考试考务、体检、公示等事项需咨询,可咨询袁老师,电话:023-40362789。
